여러분, 오늘은 면역세포와 관련된 특이적 물질에 대해 이야기하려 합니다. 최근의 연구에 의하면, 이 물질이 면역세포의 활성에 미치는 영향이 상당히 크다고 하는데요. 바로 TVA, 즉 T cell Vacuolar ATPase inhibitor입니다. TVA는 우리 몸속에서 중요한 작용을 하는 것으로 알려져 있습니다. 하지만, 최근 연구에서 이것이 면역세포에 미치는 영향에 대한 지표적인 증거들이 발견되었습니다.
우선, TVA는 어떤 물질일까요? 이것이 면역세포에 어떤 영향을 미치는지, 그리고 이것이 우리에게 미치는 의미는 무엇일까요? 이에 대해 하나씩 알아보겠습니다.
TVA가 면역세포에 미치는 영향과 그것의 의미에 대해 함께 알아봅시다. 이것은 우리 면역체계에 새로운 시야를 제공할 수 있는 중요한 단서가 될 수 있을 것입니다. 함께 이 놀라운 발견에 대해 알아보면서 우리 몸의 미스터리를 풀어보는 여정을 시작해보도록 하죠.
TVA에 대한 더 자세한 정보와 함께 그것이 어떻게 면역세포에 영향을 미치는지, 또 그것이 우리에게 어떤 의미를 지니는지 알아보겠습니다. 함께 해요!
이글은 네이처에 23년 11월 23일 수록된
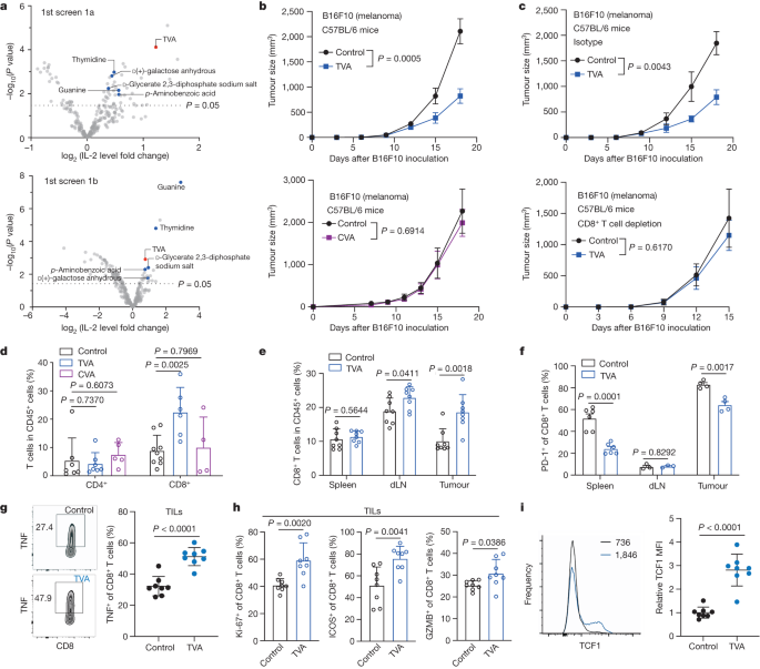
Trans-vaccenic acid reprograms CD8 T cells and anti-tumour immunity의 논문을 기반으로 작성되었습니다.
목차
- 1. TVA는 무엇이며, 어떤 영향을 미칠까요?
- 2. TVA의 면역세포에 대한 작용 메커니즘은?
- 3. TVA의 세포 내 효과는 어떻게 확인되었나요?
- 4. TVA가 면역계에 미치는 잠재적 영향은 무엇일까요?
- 5. TVA와 면역세포의 상호작용에 대한 연구 결과는?
- 6. TVA의 의의와 미래적 가능성은 어떻게 되나요?
1. TVA는 무엇이며, 어떤 영향을 미칠까요?
최근 연구에서 물질 TVA는 T 세포 Vacuolar ATPase inhibitor의 약자로, 주로 세포 내 소포체와 관련된 물질로 알려져 있습니다. 소포체와 연결된 산화-환원 반응과의 관련성은 이미 알려져 있었지만, 최근의 연구에서는 TVA가 면역세포의 활성에도 영향을 미친다는 중요한 사실이 밝혀졌습니다.
TVA가 면역세포에 미치는 영향은 그 기능과 활성화에 집중됩니다. TVA는 면역세포의 에너지 공급과 관련된 대사 작용에 영향을 줄 수 있으며, 세포의 에너지 이용 및 조절을 통해 활성화와 기능에 중대한 영향을 미칠 수 있습니다. 또한, TVA는 세포 내 특정한 시그널링 경로에 관여하여 세포의 활성화와 기능 조절에 영향을 미칠 수 있음이 밝혀졌습니다.
이러한 발견은 면역학에서 새로운 이해를 제공합니다. TVA가 면역세포에 미치는 영향을 이해함으로써, 우리는 면역 체계의 복잡한 작용에 대해 더 깊게 파고들 수 있게 되었습니다. 더욱이, 이러한 연구 결과는 향후 면역 관련 질환의 치료 및 예방에 대한 새로운 연구 방향을 제시할 수 있을 것으로 예상됩니다. 면역세포와 TVA의 상호작용에 대한 심층적 연구는 이 분야에서의 혁신과 치료법의 발전에 기여할 것으로 기대됩니다.
2. TVA의 면역세포에 대한 작용 메커니즘은?

TVA가 면역세포에 미치는 작용 메커니즘을 이해하는 것은 매우 중요합니다. TVA의 작용 메커니즘은 여러 가지 면에서 복잡하고 다양한 영향을 미칩니다. 먼저, TVA가 세포 소포체와 관련된 ATPase 활성을 억제함으로써 세포 내의 에너지 공급 및 이동에 영향을 미칠 수 있습니다. 이는 세포의 활성화 및 기능에 직접적인 영향을 줄 수 있습니다.

또한 TVA는 세포 내의 시그널링 경로를 조절함으로써 면역세포의 활성화를 조절합니다. 이것은 세포의 신호 전달 및 반응에 관여하여 면역세포의 기능을 변화시킬 수 있습니다. TVA가 특정한 시그널링 경로에 영향을 미치면 세포의 대사 효율과 에너지 소비에 변화를 일으킬 수 있어, 세포의 면역반응 및 활성화에 영향을 줄 수 있습니다.
또한 TVA는 세포 내에서 지속적인 대사작용을 통해 특정한 단백질의 활성을 억제하거나 조절할 수 있습니다. 이는 세포의 염증 반응, 세포 사멸, 혹은 특정한 면역반응을 조절하는 데에 관여할 수 있습니다.
이와 같은 메커니즘은 TVA가 면역세포의 복잡한 작용에 다양한 영향을 미칠 수 있음을 시사합니다. 그러므로 TVA의 작용 메커니즘을 이해하는 것은 면역학 분야에서의 연구와 진전에 매우 중요한 역할을 할 것입니다.
3. TVA의 세포내 효과는 어떻게 확인되었나요?
TVA의 세포 내 효과를 확인하기 위해 다양한 실험적 검증과 분석이 진행되었습니다. TVA의 세포 내 효과를 확인하기 위해 다양한 실험 방법이 사용되었는데, 그중에서도 대표적인 방법 중 하나는 세포 내 분자 및 대사 활동을 추적하기 위한 방법입니다.
먼저, TVA의 세포 내 효과를 확인하기 위해 대사 활동을 추적하기 위한 방법으로는 대사 활동 측정을 위한 특정 표지법이 사용되었습니다. 이 방법은 특정 대사 활동 지표를 표지하여 TVA의 영향을 확인하기 위한 실험적 접근을 제공합니다. 또한, TVA의 영향을 측정하기 위해 분자 생물학적 기법과 바이오화학적 실험도 활용되었습니다. 이를 통해 TVA의 세포 내 효과 및 영향을 정량화하고 분석할 수 있었습니다.
또한, TVA의 특정한 작용을 확인하기 위해 유전자 조절 실험, 대사 활동 추적 실험, 또는 단백질 상호 작용 실험 등이 진행되었습니다. 이러한 실험들은 TVA가 세포 내 특정한 대사 경로나 단백질 작용에 영향을 미치는 방식을 이해하는 데 도움이 되었습니다.
이와 함께 TVA의 세포 내 효과를 확인하기 위해 이미지학적, 생화학적, 분자생물학적 기법들이 종합적으로 활용되었습니다. 이를 통해 TVA의 세포 내 효과가 다양한 측면에서 확인되었으며, 이러한 실험적 결과들이 TVA가 면역세포 내에서 어떻게 작용하는지 이해하는 데 기여했습니다.
4. TVA가 면역계에 미치는 잠재적 영향은 무엇일까요?
TVA가 면역계에 미치는 잠재적 영향에 대한 예측과 결과는 해당 물질이 면역 세포 및 면역 시스템에 미치는 다양한 생물학적 효과를 이해하는 데 중요한 역할을 합니다. 이에 대한 연구들은 TVA가 면역계에 미치는 영향을 살피고자 다양한 실험적 접근을 통해 수행되었습니다.
우선 TVA의 면역계에 미치는 잠재적 영향은 면역세포의 활성화, 세포내세포 내 시그널링 경로의 변화, 사이토카인 분비의 변동 등 면역 시스템에서 발생하는 여러 생물학적 변화를 포함합니다. TVA가 세포 내에 특정한 경로나 단백질과 상호작용하여 세포의 기능을 조절할 수 있음이 입증되었습니다. 또한, TVA가 세포의 에너지 공급이나 세포 내 대사 경로에 미치는 영향이 면역세포의 활성화 및 기능에 영향을 줄 수 있다는 가능성도 제기되고 있습니다.
이러한 실험적 연구들은 TVA의 면역계에 미치는 잠재적 영향을 탐구하고 있으며, 이는 새로운 면역 조절제나 치료법의 개발 가능성을 열어놓을 수 있습니다. 또한, TVA가 면역세포의 특정한 생리학적 기능을 조절하는 데 기여할 수 있으며, 이는 질병 치료와 면역학적 연구 분야에 새로운 통찰을 제공할 수 있을 것입니다.
여러 실험과 연구를 통해 TVA가 면역계에 미치는 잠재적 영향을 더 깊이 있게 이해하고자 하며, 이는 면역학 및 의학 분야에서의 중요한 지식을 확장하는데 기여할 것으로 기대됩니다.
5. TVA와 면역세포의 상호작용에 대한 연구 결과는?
최근의 연구들은 TVA와 면역세포 간의 상호작용에 대해 많은 진전을 이루고 있습니다. TVA가 면역세포와 상호작용할 때 발생하는 다양한 생물학적 변화와 기작을 탐구하기 위해 많은 실험이 진행되었습니다.
TVA는 면역세포의 활성화와 기능에 영향을 줄 수 있음이 입증되었습니다. 특히, TVA가 T 세포의 활성과 분화에 어떤 방식으로 영향을 미치는지에 대한 연구들이 활발히 이루어지고 있습니다. TVA가 세포 내 신호 전달 경로나 유전자 발현에 영향을 미치는 것으로 나타나며, 이는 면역세포의 역할과 기능을 변화시킬 수 있습니다.
또한, TVA가 면역세포의 대사에도 영향을 줄 수 있다는 연구 결과가 있습니다. 이는 세포 내 에너지 생성과 이에 따른 대사 경로의 변화를 통해 면역세포의 기능을 조절할 수 있음을 시사합니다. TVA가 세포간 상호작용과 세포 내 신호 전달을 조절하는 방식에 대한 연구들도 진행 중이며, 이러한 연구들은 TVA가 면역세포의 활성화 및 면역 반응에 미치는 영향을 규명하는 데 기여하고 있습니다.
이와 같은 연구 결과들은 TVA의 면역세포 상호작용에 대한 이해를 높일 뿐만 아니라, 신약 개발과 질병 치료 방법의 발전에도 기여할 것으로 기대됩니다. 더 많은 연구가 이어지고 있으며, TVA와 면역세포의 복잡한 상호작용을 더 깊이 있게 이해함으로써 새로운 치료법 및 치료 전략의 개발에 기여할 수 있을 것으로 전망됩니다.
6. TVA의 의의와 미래적 가능성은 어떻게 되나요?
TVA는 면역세포와의 상호작용에서 중요한 역할을 하는 물질로, 그 의의와 미래적 가능성은 매우 두드러집니다. 이전 연구들은 TVA가 면역세포의 활성화와 대사에 미치는 영향을 확인하였고, 이는 새로운 치료법 및 치료 전략의 개발 가능성을 제시하고 있습니다.
먼저, TVA는 면역세포의 활성화에 중요한 영향을 미치는 것으로 나타났습니다. 이는 항원으로부터 유도된 면역응답에서 TVA의 역할이 주목받고 있는 이유 중 하나입니다. TVA는 면역세포의 신호전달 경로와 유전자 발현을 조절하여 세포의 활성화와 기능을 변화시킬 수 있으며, 이를 통해 면역 반응의 조절이 가능함을 시사합니다.
또한, TVA는 세포 내 에너지 대사와 관련하여도 중요한 작용을 합니다. 이는 세포의 에너지 생성과 이를 통한 세포의 기능 조절에 영향을 줄 수 있음을 시사합니다. 이러한 면에서 TVA는 면역세포의 기능을 향상시키거나 조절하는 방향으로의 응용 가능성을 보여주고 있습니다.
미래적으로 TVA는 면역학 및 면역치료 분야에서 매우 중요한 역할을 할 것으로 전망됩니다. 이러한 물질을 활용한 치료법의 발전은 면역질환 치료뿐만 아니라, 종양 면역치료, 면역항암치료 등 다양한 분야에 혁신적인 기회를 제공할 것으로 기대됩니다.
TVA에 대한 더 깊은 연구와 이해가 필요하며, 이를 통해 새로운 치료법과 치료 전략의 개발에 기여할 수 있을 것입니다. 이러한 연구는 질병 치료에 있어 혁신적인 해결책을 제시할 수 있을 뿐만 아니라, 면역학의 발전과 확장에도 기여할 것으로 기대됩니다.
올바른 약 구매 가이드
삼차 신경, 극심한 통증, 신경계 질환, 통증 관리, 신경 차단술, 미세혈관 감압술, 약물 치료, 신경학적 검사, 자가면역 질환, 수술적 치료, 대상포진, 신경통, 공황장애, 도파민, 파킨슨
your-healthy-meds.tistory.com
'건강을 지키기 위한 약 소개' 카테고리의 다른 글
| 초록입홍합: 건강 효능과 주의할 점에 대한 모든 것 (2) | 2023.12.05 |
|---|---|
| 저분자 콜라겐 펩타이드: 피부 회복과 건강한 라이프스타일의 열쇠 (1) | 2023.11.30 |
| MSM(식이유황)의 놀라운 효과와 주의해야 할 부작용 (2) | 2023.11.26 |
| 산화질소: 혈압 조절의 핵심 역할과 심혈관 건강에 미치는 영향 (0) | 2023.11.26 |
| 포스파티딜세린: 뇌 건강과 기억력에 미치는 영향 (2) | 2023.11.26 |