요즘 BNR17 유산균은 체지방 감소와 다이어트 효과로 인하여, 인기가 좋은 제품군입니다. 그렇다면 이 Bnr17 유산균 도데체 어떤 효과가 있길래 이런 인기일까요? 정확히 아시나요? 오늘은 연구 결과를 기반으로, bnr17 유산균에 대해서 정확하게 알아보는 시간을 가져보려합니다.

목차
1. BNR17 유산균 소개
BNR17 유산균은 건강한 다이어트에 중요한 역할을 하는 프로바이오틱스 중 하나입니다. 이 유산균은 어떤 특성을 가지고 있으며 어떤 연구로 입증되었는지 알아봅시다.
BNR17 유산균은 L. gasseri BNR17이라고도 알려져 있으며, 다양한 연구에서 체지방 감소 및 건강한 다이어트에 대한 잠재적인 효과로 주목받고 있습니다. 이 유산균은 신바이오틱스 제품에 함유되며 장 내 미생물 균형을 개선하는 데 도움을 줍니다.

BNR17 유산균의 주요 특성과 장점은 다음과 같습니다:
- 체지방 감소: 여러 연구에서 BNR17 유산균 복용이 체지방을 감소시키는 효과를 보였습니다. 이는 비만 관련 문제를 해결하는 데 중요한 역할을 합니다.
- 프로바이오틱스: BNR17 유산균은 유익한 프로바이오틱스로 분류되며 소화 및 장 건강을 개선하는 데 기여합니다.
- 미생물 다이어트: BNR17 유산균은 미생물 다이어트 전략의 일환으로 사용됩니다. 장 내 미생물의 다양성과 균형을 유지하여 체중 관리에 도움이 됩니다.
이 유산균은 다양한 연구에서 비만, 대사 증후군 및 다양한 건강 문제와 관련된 요인으로 간주되며, 그 효능을 입증하기 위한 연구가 계속 진행 중입니다. 건강한 다이어트를 위해 BNR17 유산균을 고려해 보는 것이 좋습니다.
2. 체지방 감소의 중요성
체지방 감소는 건강한 생활을 유지하고 다양한 질병을 예방하는 데 중요한 역할을 합니다. 과도한 체지방은 다양한 건강 문제와 관련되어 있으며, 이를 관리하는 것은 건강한 다이어트 및 일반적인 건강에 필수적입니다.
체지방 감소의 중요성은 다음과 같습니다:
- 비만 관련 질병 예방: 비만은 당뇨병, 고혈압, 심장 질환 및 기타 만성 질병의 위험 요인 중 하나입니다. 체지방을 감소시킴으로써 이러한 질병을 예방할 수 있습니다.
- 신체 기능 향상: 과다한 체지방은 신체 기능을 저해시킬 수 있으며, 체지방 감소는 운동 성능과 일상 활동에 긍정적인 영향을 미칩니다.
- 자아 존중감 향상: 체중 관리 및 체지방 감소는 자아 존중감을 향상시키고 신체 이미지에 대한 긍정적인 태도를 촉진할 수 있습니다.
- 장기적인 건강 유지: 체지방 감소는 장기적인 건강 유지와 수명을 연장하는 데 도움이 됩니다.
체지방 감소를 통해 건강한 다이어트를 실현하는 것은 중요한 목표 중 하나입니다. 이제 BNR17 유산균과의 관련성을 알아보겠습니다.
3. BNR17 유산균과 체중 감량
BNR17 유산균이 체지방 감소에 어떻게 기여할 수 있는지 연구 결과를 통해 살펴보겠습니다. 이 유산균이 어떻게 체중 감량을 도울 수 있는지 알아봅니다.
BNR17 유산균은 건강한 다이어트와 체중 감량을 위해 중요한 역할을 할 수 있는 프로바이오틱스입니다. 다양한 연구와 실험 결과를 통해 이 유산균이 체중 감량과 관련하여 어떻게 도움을 줄 수 있는지 알아봅시다.
실험과 연구 결과를 통한 BNR17 유산균의 체중 감량과 관련된 요인은 다음과 같습니다:
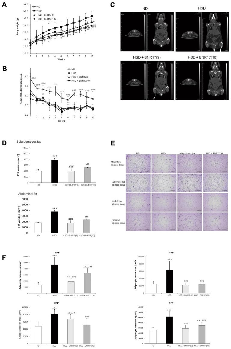
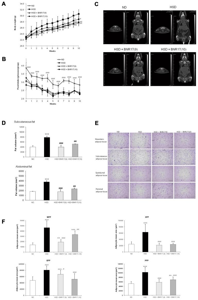
- 체지방 감소: Kang et al. [16]의 연구에서, L. gasseri BNR17 투여가 고당 식이유발 비만인 쥐의 체지방 증가를 감소시켰습니다. 비슷한 결과가 인간 연구에서도 나타났으며, Jung et al. [5]는 L. gasseri BNR17 투여 12주 후 비만 그룹에서 체중 감소를 보고했습니다.
- 체중 감소 속도: Kang et al. [17]는 L. gasseri BNR17로 치료한 후 식이 유발 비만이 있는 쥐에서 대조군보다 체중과 지방 조직의 증가율이 유의하게 낮았다고 보고했습니다. Jung et al. [5]의 연구에서도 비만인 인간 피험자의 L. gasseri BNR17 투여군에서 0주 시점부터 12주 시점까지 체질량 지수가 유의하게 감소했음을 밝혔습니다.
- 신체 구성: Kim et al. [10]의 연구에서, L. gasseri BNR17을 함유한 신바이오틱 제제 투여 10주 후 BCS가 유의하게 감소한 것을 발견했습니다. 이는 체지방 외에도 신체 구성을 향상하는 결과로 볼 수 있습니다.
이러한 연구 결과는 BNR17 유산균이 체지방 감소 및 체중 감량을 돕는 데 유용하며, 건강한 다이어트를 실현하는 데 도움을 줄 수 있음을 시사합니다. 그러나 BNR17 유산균의 작용 메커니즘과 정확한 용량에 대한 연구는 더 많이 필요합니다.
4. 미생물 다이어트와 BNR17 유산균
미생물 다이어트는 건강한 다이어트 전략 중 하나로 주목받고 있습니다. BNR17 유산균이 미생물 다이어트와 어떤 관련이 있는지 살펴봅니다.
미생물 다이어트는 최근 건강한 다이어트의 핵심 요소 중 하나로 떠오르고 있습니다. 장 내 미생물 군집과 그 구성은 체지방 및 체중 관리에 영향을 미칠 수 있다는 연구 결과가 나왔습니다. 그럼에도 불구하고, BNR17 유산균과 미생물 다이어트 사이의 관계는 무엇일까요?
미생물 다이어트와 BNR17 유산균 간의 연관성을 살펴보면 다음과 같습니다:
- 미생물 다이어트의 중요성: 미생물 다이어트는 미생물 군집을 향상시키는 방법 중 하나로, 건강한 다이어트와 체지방 관리에 도움을 줄 수 있습니다. 균혈증, 심내막염, 요로 감염과 관련된 위험을 줄이고 장 내 염증을 감소시킬 수 있습니다.
- BNR17 유산균과 미생물 다이어트: BNR17 유산균 보충은 미생물 군집의 다양성을 증가시키고 탄수화물과 지질 대사가 풍부함을 보여주었습니다. 또한, 이 연구 결과는 미생물 다이어트와 BNR17 유산균의 연관성을 강화합니다. 장 내 미생물 군집의 다양성과 구성을 개선하여 체지방 관리를 지원하는 것으로 볼 수 있습니다.
미생물 다이어트와 BNR17 유산균의 결합은 건강한 다이어트 전략 중 하나로 고려될 수 있으며, 이를 통해 체지방 관리와 관련된 여러 이점을 얻을 수 있습니다. 그러나 정확한 용량 및 사용 방법에 대한 연구가 더 필요합니다.
5. 미생물 다이어트의 효과
미생물 다이어트를 실천하면 어떠한 효과를 기대할 수 있는지, BNR17 유산균과 미생물 다이어트의 혜택에 대해 자세히 알아봅니다.
미생물 다이어트는 건강한 다이어트 전략 중 하나로 주목받고 있는데, 이것을 실천함으로써 어떤 효과를 기대할 수 있을까요? 아래에서 BNR17 유산균과 미생물 다이어트의 주요 효과를 살펴보겠습니다.
미생물 다이어트의 효과:
미생물 다이어트는 장 내 미생물 군집의 구성과 다양성을 개선하고, 이로 인해 다음과 같은 여러 이점을 제공할 수 있습니다:
- 체지방 감소: 미생물 다이어트는 체지방 감소에 도움을 줄 수 있습니다. 연구에 따르면 BNR17 유산균을 포함한 미생물 다이어트를 실천한 경우, 체중과 지방 조직의 증가율이 유의하게 낮아졌습니다. 이것은 건강한 체지방 관리에 긍정적인 영향을 미친다는 것을 시사합니다.
- 장 내 미생물 다양성 증가: 미생물 다이어트는 장 내 미생물 다양성을 증가시킵니다. 이는 장 내 미생물 군집의 건강에 긍정적인 영향을 미치며, 체지방 관리에 도움을 줄 수 있습니다.
- 체질량 지수 개선: BNR17 유산균과 미생물 다이어트를 실천한 경우, 체질량 지수(BMI)가 유의하게 감소했습니다. 이것은 다이어트의 성공을 나타내며, 건강한 체질량을 유지하는 데 도움이 됩니다.
미생물 다이어트와 BNR17 유산균을 결합하면 건강한 다이어트 전략 중 하나로 고려할 수 있습니다. 이로써 체지방 감소, 장 내 미생물 다양성 증가, 그리고 체질량 지수 개선과 관련된 여러 이점을 얻을 수 있습니다. 그러나 정확한 용량과 사용 방법에 대한 연구가 더 필요합니다.
올바른 약 구매 가이드
삼차 신경, 극심한 통증, 신경계 질환, 통증 관리, 신경 차단술, 미세혈관 감압술, 약물 치료, 신경학적 검사, 자가면역 질환, 수술적 치료, 대상포진, 신경통, 공황장애, 도파민, 파킨슨
your-healthy-meds.tistory.com
6. 결론
이 블로그 포스팅에서는 BNR17 유산균을 통해 체지방 감소와 건강한 다이어트를 시작하는 방법과 그 중요성을 강조했습니다. 건강한 미생물 다이어트를 통해 더 나은 삶을 살 수 있는지 살펴보았습니다.
BNR17 유산균이 무엇이며 어떤 특성을 가지고 있는가?
BNR17 유산균은 L. gasseri BNR17이라고도 불리며, 건강한 다이어트에 중요한 역할을 하는 프로바이오틱스 중 하나입니다. 이 유산균은 체지방 감소 및 건강한 다이어트에 대한 잠재적인 효과로 알려져 있습니다. BNR17 유산균은 신바이오틱스 제품에 함유되며 장 내 미생물 균형을 개선하여 소화 및 장 건강을 촉진합니다.
왜 체지방 감소는 건강한 다이어트에서 중요한가?
체지방 감소는 건강한 생활을 유지하고 다양한 질병을 예방하는 데 핵심적입니다. 과도한 체지방은 다양한 건강 문제와 관련되어 있으며, 비만은 당뇨병, 고혈압, 심장 질환 등의 위험 요인 중 하나입니다. 체지방을 감소시킴으로써 이러한 질병을 예방할 수 있을 뿐 아니라, 신체 기능을 향상하고 자아 존중감을 높이며 장기적인 건강을 유지할 수 있습니다.
BNR17 유산균이 체중 감량에 어떻게 도움을 줄 수 있는가?
BNR17 유산균은 건강한 다이어트와 체중 감량을 위해 중요한 역할을 할 수 있는 프로바이오틱스입니다. 연구 결과에 따르면, BNR17 유산균 복용이 체지방을 감소시키는 효과를 보였습니다. 이는 L. gasseri BNR17 투여로 인해 체지방 감소 및 체중 감소 속도가 향상되었음을 보여줍니다.
미생물 다이어트와 BNR17 유산균 간의 관련성은 무엇인가?
미생물 다이어트는 건강한 다이어트 전략 중 하나로 주목받고 있으며, 장 내 미생물 군집과 구성은 체지방 및 체중 관리에 영향을 미칠 수 있다는 연구 결과가 있습니다. BNR17 유산균은 미생물 다이어트의 핵심 구성요소로 사용될 수 있으며, 장 내 미생물 군집의 다양성과 구성을 개선하여 체지방 관리를 지원하는 역할을 합니다.
미생물 다이어트와 BNR17 유산균을 결합하는 것이 어떤 이점을 가질 수 있는가?
미생물 다이어트와 BNR17 유산균을 결합하면 체지방 감소, 장 내 미생물 다양성의 증가, 그리고 체질량 지수 개선과 관련된 여러 이점을 얻을 수 있습니다. 이 조합은 건강한 다이어트 전략 중 하나로 고려될 수 있으며, 체지방 관리와 관련된 여러 가지 이점을 제공할 것입니다. 그러나 정확한 용량 및 사용 방법에 대한 연구가 더 필요합니다.
<참고 문헌>
Effect of Lactobacillus gasseri BNR17 on Overweight and Obese Adults: A Randomized, Double-Blind Clinical Trial
Effects of Synbiotic Preparation Containing Lactobacillus gasseri BNR17 on Body Fat in Obese Dogs: A Pilot Study
The anti-obesity effects of Lactobacillus gasseri BNR17 in high-sucrose diet-induced obese mice
Anti-Obesity Effects of Lactobacillus gasseri BNR17 in High-Sucrose Diet-Induced Obese Mice
'건강을 지키기 위한 약 소개' 카테고리의 다른 글
| 강아지 글루코사민 : 강아지 관절에 도움이 되는 약 - 헬스 메디 가이드 (0) | 2023.10.30 |
|---|---|
| 멍에 바르는 약에 대한 정보 및 약 종류에 대해서 아시나요 ? - 헬스 메디 가이드 (1) | 2023.10.30 |
| 듀오덤 스팟패치, 듀오덤 울트라씬, 듀오덤 씨지에프: 효과, 특징, 사용법 - 헬스 메디 가이드 (1) | 2023.10.26 |
| 미니 경구 피임약: 여성의 건강과 안전한 선택 - 헬스 메디 가이드 (0) | 2023.10.25 |
| 조합 경구 피임약: 여성의 건강과 안전을 위한 선택 - 헬스 메디 가이드 (0) | 2023.10.25 |
