프리온 질환은 프리온 단백질(PrP)의 비정상적인 접힘으로 인해 발생하는 치명적인 신경퇴행성 질환으로, 현재까지 승인된 치료법이 없습니다. 그러나 최근 발표된 연구는 유전자 편집 기술인 베이스 편집(Base Editing)을 사용하여 PrP의 발현을 효과적으로 줄이고, 이를 통해 프리온 질환 모델의 수명을 연장할 수 있음을 보여주었습니다. 본 포스팅에서는 연구의 주요 내용을 분석하고, 관련 의학적 및 과학적 의의를 살펴보겠습니다.
목차
- 프리온 질환이란 무엇인가?
- 베이스 편집 기술이란 무엇인가?
- 연구는 어떻게 설계되었는가?
- 프리온 질환 모델에서 나타난 주요 연구 결과는?
- 베이스 편집 기술의 장점과 한계는 무엇인가?
- 이번 연구가 가지는 의학적, 사회적 의미는?
프리온 질환이란 무엇인가?
프리온 질환은 비정상적으로 접힌 프리온 단백질이 신경 세포에 축적되어 세포 손상을 유발하는 희귀 질환입니다. 이 질환은 크로이츠펠트-야콥병(CJD), 게르스트만-슈트라우슬러-쉔커 증후군(GSS), 치명적 가족성 불면증(FFI) 등 다양한 하위 유형으로 나뉩니다. 프리온 단백질의 비정상적인 접힘은 유전자 돌연변이, 자연적인 단백질 접힘 오류 또는 감염과 같은 요인에 의해 유발될 수 있습니다. 이로 인해 신경세포의 기능이 손상되고, 결국 신경퇴행과 사망에 이르게 됩니다.
| 질환 유형 | 주요 특징 | 발병 원인 |
|---|---|---|
| 크로이츠펠트-야콥병(CJD) | 급성 신경퇴행, 운동 실조, 치매 | 자발적 단백질 접힘 오류 |
| 게르스트만-슈트라우슬러-쉔커 증후군(GSS) | 만성 신경 퇴행, 균형 문제, 발음 장애 | 유전적 돌연변이 |
| 치명적 가족성 불면증(FFI) | 극심한 불면증, 자율신경계 장애 | PRNP 유전자의 특정 돌연변이 |
"이 포스팅은 쿠팡 파트너스 활동의 일환으로, 이에 따른 일정액의 수수료를 제공받습니다."
베이스 편집 기술이란 무엇인가?

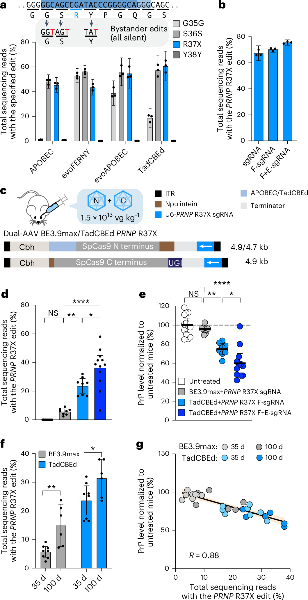
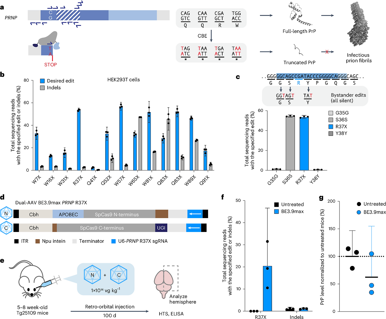
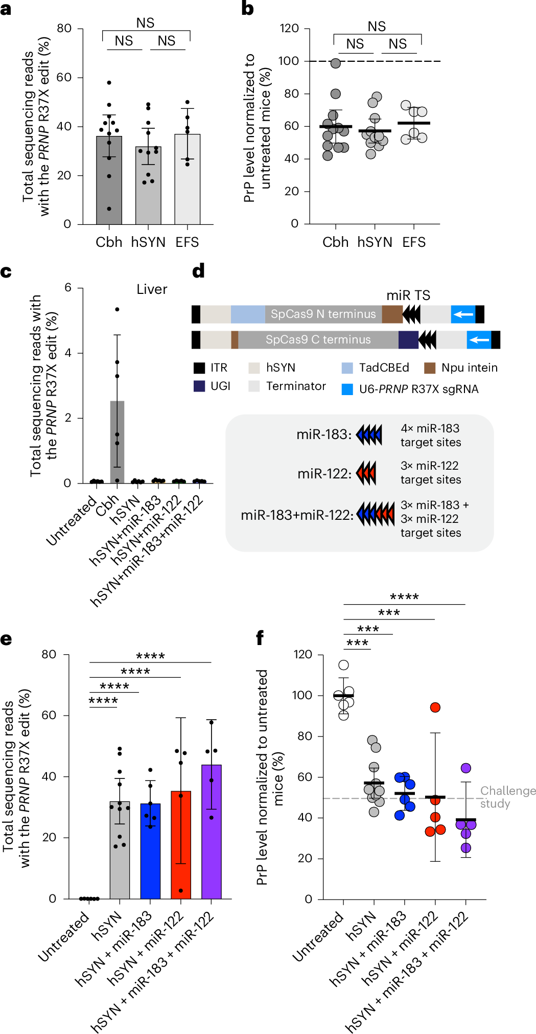
베이스 편집(Base Editing)은 유전자를 직접적으로 잘라내지 않고, 특정 염기를 다른 염기로 변환하는 정밀한 유전자 편집 기술입니다. 이번 연구에서는 시토신(C)와 아데닌(A)을 각각 티민(T)과 구아닌(G)으로 변환하는 기술을 활용해 프리온 단백질(PRNP 유전자)에서 조기 종료 코돈을 삽입함으로써 단백질 발현을 억제하였습니다. 이 기술은 오프 타겟 효과를 최소화하면서 정확하고 영구적인 유전자 교정을 가능하게 합니다.
연구는 어떻게 설계되었는가?

연구진은 프리온 단백질이 발현되는 PRNP 유전자에 베이스 편집 기술을 적용하여 단백질 발현을 억제하는 전략을 설계하였습니다. 이를 위해 인체화된 프리온 질환 마우스 모델을 사용하여 연구를 진행하였으며, 특정 부위에 조기 종료 코돈을 삽입하기 위해 아데노 관련 바이러스(AAV) 벡터를 활용하였습니다. 연구 결과, AAV 벡터를 통해 전달된 편집 효소는 효율적으로 PRNP 유전자를 수정하였고, PrP 발현을 50% 이상 감소시켰습니다.
프리온 질환 모델에서 나타난 주요 연구 결과는?

연구 결과, PRNP 유전자에 대한 편집은 프리온 단백질의 발현을 평균 63% 감소시켰으며, 실험 마우스의 수명을 52% 연장시켰습니다. 또한, 편집 기술은 깊은 뇌 영역에서도 효과적으로 작동하였으며, 비표적 조직에서의 부작용은 관찰되지 않았습니다. 이는 베이스 편집 기술이 프리온 질환 치료를 위한 강력한 도구가 될 수 있음을 시사합니다.
베이스 편집 기술의 장점과 한계는 무엇인가?

베이스 편집 기술의 주요 장점은 정밀도와 안정성입니다. 이 기술은 특정 염기를 선택적으로 교정함으로써 비표적 유전자 편집의 위험을 줄이고, 기존의 유전자 가위 기술보다 더 안전하게 사용할 수 있습니다. 그러나 한계도 존재합니다. 예를 들어, 특정 염기만 편집이 가능하며, 광범위한 유전자 변이를 다루는 데는 적합하지 않을 수 있습니다.

또한, 치료 효율성을 극대화하기 위해 AAV 벡터의 용량 문제를 해결해야 합니다.
이번 연구가 가지는 의학적, 사회적 의미는?
이번 연구는 유전자 편집 기술이 신경퇴행성 질환 치료에 새로운 길을 열 수 있음을 보여줍니다. 특히 프리온 질환과 같이 치명적이고 치료법이 없는 질환에 대해, 베이스 편집 기술이 안전하고 효과적인 치료 옵션이 될 가능성을 제시합니다. 이 기술은 단발성 치료로도 장기적인 효과를 기대할 수 있어, 환자와 의료 시스템 모두에 긍정적인 영향을 미칠 것으로 보입니다.
출처 : In vivo base editing extends lifespan of a humanized mouse model of prion disease | Nature Medicine
올바른 약 구매 가이드
삼차 신경, 극심한 통증, 신경계 질환, 통증 관리, 신경 차단술, 미세혈관 감압술, 약물 치료, 신경학적 검사, 자가면역 질환, 수술적 치료, 대상포진, 신경통, 공황장애, 도파민, 파킨슨
kcd-data.com
'건강 상식' 카테고리의 다른 글
| 브로콜리 새싹 추출물과 장내 미생물이 당뇨 전단계 혈당 관리에 미치는 효과 (0) | 2025.03.07 |
|---|---|
| ALT 검사 가이드: 정상 수치, 이상 수치 그리고 의심 질환의 이해 (0) | 2025.03.06 |
| 적하수오의 약학적 효능과 부작용 - 모발 건강 개선부터 간독성 위험까지 알아보기 (0) | 2024.11.07 |
| 강황 추출물의 약학적 효능과 부작용 - 항염 효과부터 간독성 위험까지 알아보기 (2) | 2024.11.06 |
| [신경통 종류] 좌골 신경통에 대해서 알아보자 (7) | 2024.11.05 |