암이 무서운 이유는 원래 발생한 자리에서 멀리 떨어진 장기로 전이되기 때문입니다. 전이는 전체 암 사망의 약 90%를 차지할 만큼 위험합니다. 최근 과학자들은 흔히 먹는 아스피린이 이 암 전이를 효과적으로 막을 수 있다는 흥미로운 사실을 발견했습니다. 어떤 원리로 이런 일이 가능할까요? 이번 포스팅에서는 최근 《Nature》에 실린 연구 결과를 이해하기 쉽게 풀어 설명해 보겠습니다.

연구 배경: 아스피린과 암 전이의 관계
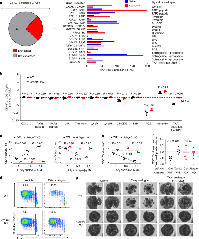
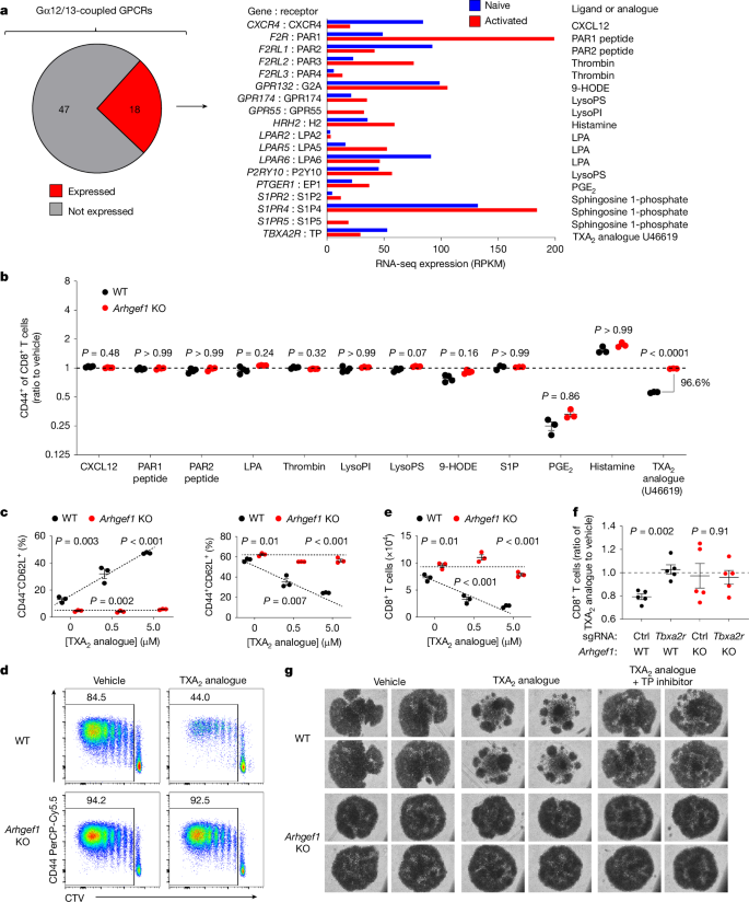
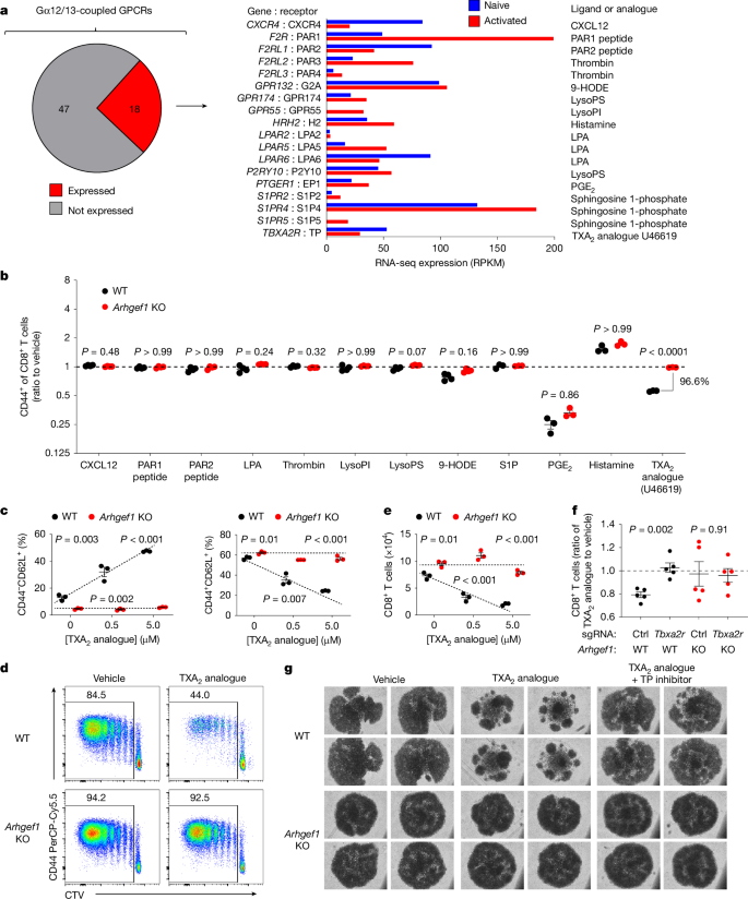
우리 몸은 암세포가 원래 있던 곳을 떠나 다른 장기로 이동할 때 암세포를 잡아낼 좋은 기회를 얻습니다. 초기 전이 단계의 암세포는 기존 암 조직의 보호를 받지 못해 면역세포의 공격에 취약하기 때문입니다. 하지만 암세포는 혈액 속의 혈소판을 이용해 이런 면역 공격을 피해갑니다. 연구팀은 이 혈소판이 생성하는 물질, 특히 트롬복산(TXA2)이 면역을 억제하고 암 전이를 촉진하는 역할을 한다는 점에 주목했습니다.
출처 : Aspirin prevents metastasis by limiting platelet TXA2 suppression of T cell immunity
연구 방법: 실험으로 밝혀낸 아스피린의 효과
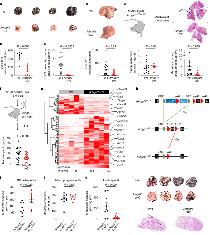
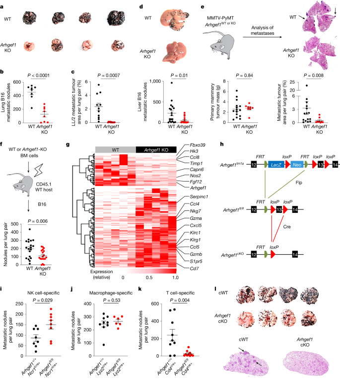
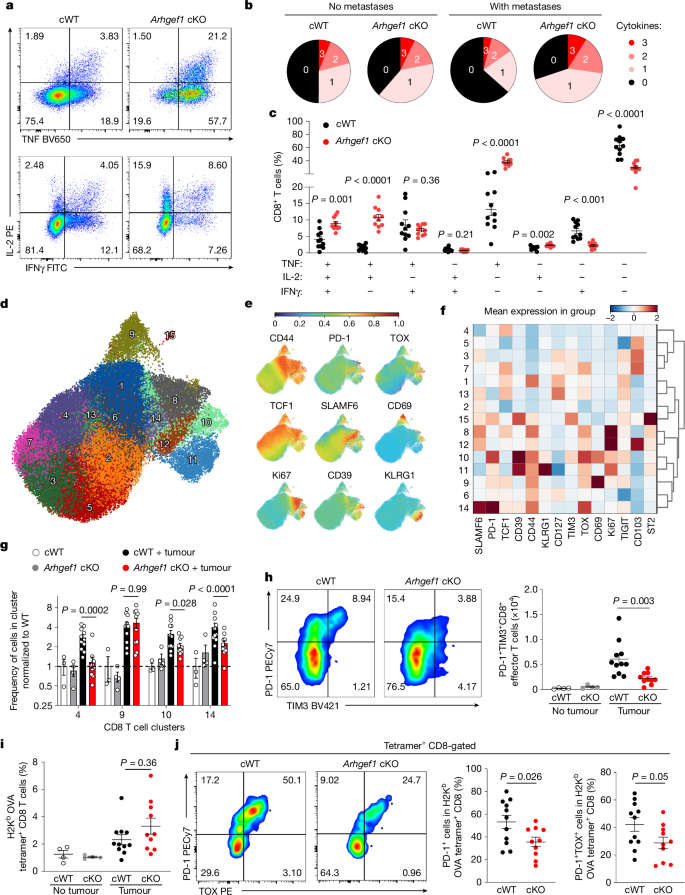
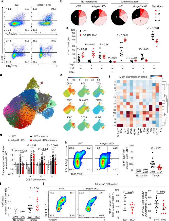
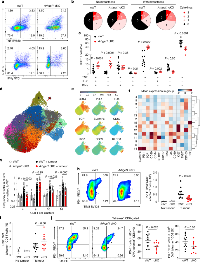
연구진은 먼저 쥐에게 피부암(흑색종) 세포를 주입해 폐나 간으로의 전이를 관찰했습니다. 이후 아스피린을 먹게 하거나 혈소판의 특정 유전자(COX-1)를 제거하는 실험을 했습니다. 또한 T 세포의 특정 유전자(ARHGEF1)를 제거한 쥐도 이용했습니다. 이를 통해 혈소판이 생성하는 TXA2가 T 세포의 활성을 억제하여 암 전이를 촉진한다는 가설을 확인했습니다.


주요 결과: 아스피린이 어떻게 암 전이를 막을까?
연구 결과, 다음과 같은 놀라운 사실이 드러났습니다.
- 혈소판에서 생성되는 TXA2는 T 세포의 활동을 직접적으로 억제합니다.
- TXA2는 T 세포 내부의 ARHGEF1이라는 단백질을 활성화시키고, 이를 통해 T 세포가 암세포를 공격하지 못하도록 만듭니다.
- 아스피린은 혈소판의 TXA2 생성을 강력히 억제하여, T 세포가 자유롭게 암세포를 공격할 수 있도록 돕습니다.
- 실제로 아스피린을 투여하거나 혈소판의 COX-1 유전자를 제거한 쥐에서 암 전이 빈도가 현저히 감소했습니다.
연구의 의미: 암 치료와 예방의 새로운 길
이 연구는 간단한 아스피린이 실제로 강력한 암 전이 예방 효과가 있음을 보여줍니다. 특히 암 초기 단계에서 아스피린을 복용하면 이후 전이가 크게 줄어들 수 있음을 암시합니다. 더 나아가 연구진은 앞으로 TXA2-ARHGEF1 경로를 보다 정확히 차단하여 부작용이 적고 효과적인 새로운 면역 치료법을 개발할 수 있다고 기대하고 있습니다.
2024.01.22 - [건강을 지키기 위한 약 소개] - 아스피린, 암 예방에도 효과가 있을까?
아스피린, 암 예방에도 효과가 있을까?
아스피린은 오랫동안 고혈압이나 통증 완화를 위한 일반적인 약물로 알려져 왔습니다. 그러나 최근 연구들은 아스피린이 암 예방에도 효과적일 수 있다는 가능성을 제시하고 있습니다. 이에
kcd-data.com
결론: 일상에서 시작되는 암 전이 예방
우리에게 익숙한 아스피린이 암의 치명적인 전이를 예방하는 열쇠가 될 수 있다는 사실이 이번 연구를 통해 명확히 밝혀졌습니다. 혈소판과 T 세포의 관계를 이용한 이 발견은 앞으로 많은 사람들이 보다 쉽게 암 전이를 예방할 수 있도록 하는 희망적인 메시지를 담고 있습니다. 암 치료뿐 아니라 예방 단계에서 아스피린의 역할이 더욱 중요해질 것으로 기대됩니다.
'건강 상식' 카테고리의 다른 글
| 급성 방광염 증상, 원인, 치료 완전 정복 (0) | 2025.05.25 |
|---|---|
| 방광염 증상과 치료법 총정리 (0) | 2025.05.25 |
| 브로콜리 새싹 추출물과 장내 미생물이 당뇨 전단계 혈당 관리에 미치는 효과 (0) | 2025.03.07 |
| ALT 검사 가이드: 정상 수치, 이상 수치 그리고 의심 질환의 이해 (0) | 2025.03.06 |
| 인체화 마우스 모델에서 프리온 질환 치료를 위한 베이스 편집 연구 성과 (0) | 2025.01.17 |